Instance Verification Kit (IVK)
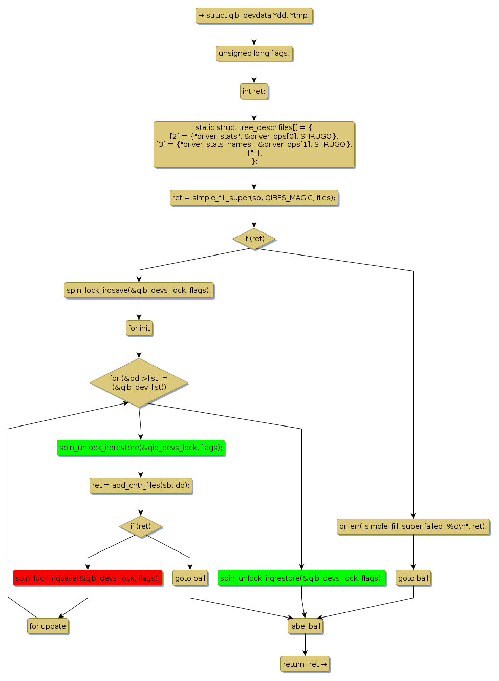
spin lock @ [13506+41+/linux-3.19-rc1/drivers/infiniband/hw/qib/qib_fs.c]
Instance Signature: qib_devs_lock
|
The Matching Pair Graph:
|
|
Function Name
|
Control Flow Graph (CFG)
|
Events Flow Graph (EFG)
|
Source Correspondence
|
|
qibfs_fill_super
|
|
|
[12878+16+/linux-3.19-rc1/drivers/infiniband/hw/qib/qib_fs.c]
|